Nebelscheinwerfer

  • #61

    Hallo ,
    möchte mal meine Nebelscheinwerfer-Lösung vorstellen . Hab die Sirius von L..is verbaut (dank Rabattaktion für 199 € ) ,im Lieferumfang mit Kabelbaum, Sicherung und Lenkerschalter. Der Kabelbaum ist für den Anschluss an der Batterie vorgesehen ,so musste ich ihn etwas abändern da ich den Anschluss , ähnlich wie hrau weiter oben beschrieben hat , direkt ans Bordnetz gemacht hab . Allerdings hab ich dafür den Zubehöranschluss unterm Soziussitz genommen und mir dadurch das Abbauen der Frontverkleidung gespart , über Winter werde ich das jedoch noch nac holen um den OEM-Schalter zu installieren. Funktioniert seit 2 Wochen problemlos und liefert gutes Licht im selben Farbton wie der Hauptscheinwerfer .
    Gruß , Andi


    Hallo ,
    nun ist es vollbracht , OEM-Schalter für Nebellampen eingebaut und Kontrolllampe im Display angeschlossen .
    Dazu noch Bordsteckdose (Baas v. Louis) am originalen Einbauplatz installiert , allerdings mit Dauerplus vom hinteren Zubehörstecker (zwecks Batterieladung im Bedarfsfall) .
    Zum erforderlichen Verkleidungsabbau sei noch zu sagen : Ja , es ist kein "Hexenwerk" (hat hier Einer mal geschrieben) , aber es ist auch nicht "easy" .
    Man muß sehr vorsichtig , mit viel Zeit vorgehen , also nicht am Abend vor der Tour noch "schnell" was einbauen :lol: , nur so als Tipp .
    Und noch ein "fettes" DANKE an alle die hier Ihre Erfahrungen und Anleitungen/Videos usw. kundgetan haben , hatt mir sehr geholfen .
    Wünsche Allen eine super Saison 2017 ,
    Gruß , Andi

  • #62

    Der OEM-Schalter ist schon praktisch , der mit den Lampen mitgelieferte war ja mit Handschuhen fast nicht zu bedienen. :handgestures-thumbupleft:

  • #63


    :D Ach komm, machs noch 2 mal und schmier die Zapfen und Gummiösen ordentlich mit Schmatze, dann flutscht das wie von selber... :whistle: Wie schon geschrieben: das Demontagevideo ist Echtzeit... ;)

  • #64

    Sind die denn wirklich so gut, dass sie 220 € abzgl. Rabatt wert sind?
    https://www.louis.de/artikel/l…r_article_number=10034294


    Ich möchte ja wirklich reine Nebelscheinwerfer haben, die vor dem Motorrad und seitlich den Graben ausleuchten und kein zusätzliches Fernlicht.

    CRF1000D Tricolor SD06 TKC70, HEED Bunker, TomTom 410 + Navigon Cruiser :auto-dirtbike:

  • #65


    Im Vergleich zu den OEM-Teilen ein Schnäppchen , im Vergleich zu den Ibäh-Chinakrachern teuer , aber wie schon erwähnt mit Prüfzeichen .
    Und mein letztes Moped sollte dieses Mal 100% legal sein ;)

  • #66

    Sooo.... ich hab mir die NSW von SW Motech angebaut. Super Teile :mrgreen: :mrgreen:


    Der Anbau ging soweit sehr einfach, allerdings waren die Kabel "etwas" zu lang, einige gekürzt und andere irgendwie verstaut :shifty:
    Habe übers Forum einen OEM Schalter bekommen können und musste nicht den hässlichen mitgelieferten Schalter nehmen. Mit Hilfe meines Vaters leuchtete auch die NSW Leuchte im Cockpit auf.

  • #67

    Ob Dein Vater uns hier kurz erklären kann, wie er das gemacht hat?


    Für andere Interessierte: Ich habe hier noch weitere Schalter liegen.

    CRF1000D Tricolor SD06 TKC70, HEED Bunker, TomTom 410 + Navigon Cruiser :auto-dirtbike:

  • #68


    http://trueadventure.de/forum/…bergum+kontroll%2A#p19452


    LG, Rubbergum

    Tricolor DCT 03/2016 (SD04) | Touratech: Federbein, Gabelfedern, Sitzbank, Sturzbügel, Skidplate, Fußrasten, ZEGA Pro2 38/45 Koffer, Navihalter, NSW | Givi Trekker 46 Topcase | Oxford Heizgriffe | Scottoiler eSystem | Zumo 590 | Synto Bremshebel

  • #69

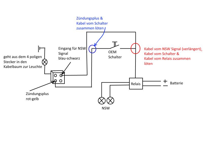
    Hab mal fix nen "Schaltplan" gemalt. Hab leider vergessen Detailfoto´s zu machen :doh: :doh:



    Das Zündungsplus aktiviert bei Schalterbetätigung das Relais für die Lampen, sodass die ihren Strom aus der Batterie bekommen und in die andere Richtung gehts zur Kontrollleuchte ins Cockpit. Da braucht es nur das Signal.




    Ich hoffe, das ich das richtig aufgemalt habe :shifty: :shifty:

  • Hey,

    dir scheint die Diskussion zu gefallen, aber du bist nicht angemeldet.

    Wenn du ein Konto eröffnest merken wir uns deinen Lesefortschritt und bringen dich dorthin zurück. Zudem können wir dich per E-Mail über neue Beiträge informieren. Dadurch verpasst du nichts mehr.


    Jetzt anmelden!