Früher nahm ich auch immer Petroleum, aber dafür verlangt der Baumarkt inzwischen Apothekenpreise.
Deshalb nehm ich jetzt Lampenöl. Gibt es in der Duftnote Orange und Citronella.
Beiträge von mrtwin
-
-
-
Niemand hat die Bremse abgeschaltet. Es ist einfach zu viel Wasseranteil in der Bremsflüssigkeit, welches bei 100° Dampfblasen bildet.
Tausch einfach die Bremsflüssigkeit und alles ist gut! -
Naja jetzt reitet nicht noch darauf rum! So eine Titelzeile kann man ja schon mal übersehen ...

-
Du hast im ersten Post leider nicht erwähnt, ob Du von DCT oder Schalter redest. Nach dem letzten Post ist es klar. Wenn beim DCT Modell der Motor mit eingelegten Gang abgestellt wird (z.B. mit Notaus), muss das DCT beim Zündung einschalten erst Neutral einlegen und das ist recht stromintensiv. Wenn die Batterie nicht mehr frisch genug ist, kommt es zu dem von Dir beschriebenen Effekt. Abhilfe: vor dem Abstellen erst Neutral einlegen!
Dass das DCT relativ früh hochschaltet, ist normal im "D" Modus. Nimm "S1" und alles ist gut!Das Versagen der Hinterradbremse passiert, wenn die Bremse heiß wird und die Bremsflüssigkeit Wasser enthält. Prüf mal die Einstellung Deines Bremspedals! Wenn es zu hoch ist, kann es sein, dass Du mit der Sohle schon leicht drauf stehst, ohne es zu bemerken und die Bremse läuft heiß.
-
-
Mit etwas mehr Aufwand und einem P-Kanal MOSFET kann man durchaus die Logik umdrehen und die Plus-Leitung der orangen LED schalten. Allerdings sollte man das dann schon auf einer Lochrasterplatine aufbauen und zumindest mit Heisskleber vergießen. Der Blinkereingang sollte dann an den hinteren Blinker angeschlossen werden, damit die gelbe LED nicht noch zusätzlich zur weissen leuchtet.
[attachment=0]P-Level-Shifter.png[/attachment]
Diese Lösung gefällt mir aber weniger, weil das weisse Licht auch während des Blinkens leuchtet und damit der Blinker weniger auffällt. Das schöne am gelben Positionslicht ist eben, das es während des Blinkens abgeschaltet ist.
-
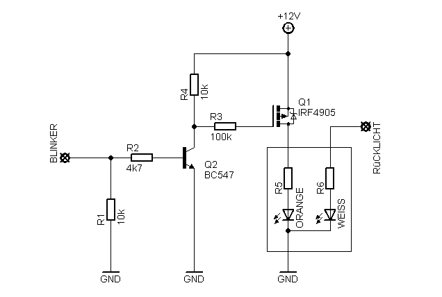
Die Ansteuerung mit einem Relais funktioniert nicht. Das Relais ist zu träge für die PWM Ansteuerung der vorderen Blinker und müsste ausserdem für 6V ausgelegt sein. Aber mit einem MOSFET geht es ganz einfach:
[attachment=0]AT_Turn_1.jpg[/attachment]
Es eignen sich dafür N-Kanal Logic-level MOSFETs wie z.B. IRLZ44N, IRLZ34N oder IRL3803.
Der Strom durch die LEDs ist so gering, dass der MOSFET nicht gekühlt werden muss.
Schließt Du die Schaltung an die hinteren Blinker an, so blinken sie normal mit. Schließt Du sie an die vorderen Blinker, leuchten sie gedimmt als Positionslicht, so wie die vorderen Blinker. Der Gate Eingang des MOSFETs ist so hochohmig, dass die Funktion des Blinker-Steuergerätes nicht gestört wird.
Sollen die Embleme auch mit dem Warnblinker bei ausgeschalteter Zündung mit blinken, muss der +12V Anschluss an Dauerplus. -
Eine nette Bastelei hast da gemacht, Hut ab!
Die Griffheizung, Sitzheizung, Kettenöler sind jetzt nicht soo innovativ, aber die Überwachung der Kette ist neu, hab ich so noch nicht gesehen.
Die Bedieneinheit sieht professionell aus, hat bestimmt eine Menge Arbeit gemacht. Für meinen Geschmack wär sie mir etwas zu groß, zu auffällig. Ich mag lieber die Gimmicks, die man erst auf den zweiten Blick sieht. Deswegen mag ich auch Detes Rehoiler. Da sieht man nur einen Taster mit LED und die Konfiguration geschieht mit Ingos App.Welchen Linearsensor hast Du für die Kette verwendet? Ist es das grüne Ding an der Schwinge? Welche Auflösung hast Du damit? Wieviele Messzyklen/s bekommst Du damit hin?
Ich zweifle etwas daran, ob die Erfassung des Kettendurchhangs so wichtig ist und sich da viel ändert, aber das kannst Du mit etwas Erfahrung (im wörtlichen Sinne) besser beurteilen.
Viel interessanter fände ich, den Sensor an Federbein oder Schwinge anzubringen und damit den Federweg zu erfassen. Grafisch dargestellt könnte man damit sofort erkennen, ob die Kiste über- oder unterdämpft ist. -
Na toll!
Magst es den anderen Mitlesern lieber nicht mitteilen, wie es geht?